Allgemein
Gluconeogenese: Neubildung von Glucose
Neon-Lichter: in Konditorei
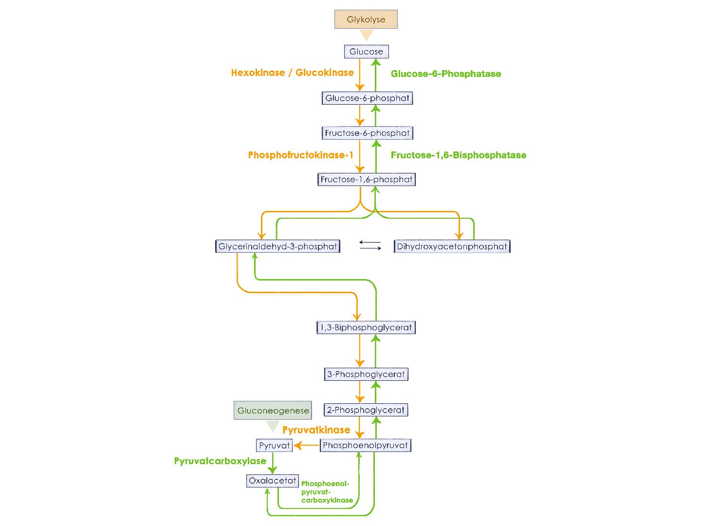
Die Gluconeogenese ist ein Stoffwechselweg, um Glucose aus Nicht-Kohlenhydrat-Vorstufen herzustellen.
1/41
Allgemein
Neubildung von Glucose aus u.a. Pyruvat
Flucht der Pyro-Wal-Pralinen
2/41
Allgemein
Neugebildeter Zucker ins periphere Blut
Zuckerwürfel in rotem Becken
Über das Blut gelangt diese frisch synthetisierte Glucose zur Energiegewinnung zu den peripheren Geweben.
3/41
Allgemein
Ort der Gluconeogenese (1/4): Leber u. Niere
Leber und Niere
Die Gluconeogenese findet zum größten Teil in der Leber statt und in geringem Maße auch in den Nieren.
4/41
Allgemein
Ort der Gluconeogenese (2/4): Mitochondrium
Kraftwerk-Viertel
Die Reaktionen laufen in drei Kompartimenten ab: im Mitochondrium, im Zytosol und im glatten endoplasmatischen Retikulum (gER).
5/41
Allgemein
Ort der Gluconeogenese (3/4): Zytosol
Stadt-Viertel
6/41
Allgemein
Ort der Gluconeogenese (4/4): glattes endoplasmatisches Retikulum
Glatte Poseidonstatue mit Netz
7/41
Allgemein
Irrevers. Schlüsselenzyme d. Glykolyse m. Umgehungsreaktionen ersetzt
Neonfarbene Umleitungs-Schilder
Aus thermodynamischen Gründen sind die Reaktionen der 3 Schlüsselenzyme der Glykolyse irreversibel. In der Gluconeogenese sind diese Schritte ersetzt durch Gluconeogenese-spezifische Reaktionen ("Umgehungsreaktionen").
8/41
Reaktion 1: Umgehung der Pyruvatkinase > Teilreaktion 1
1. Umgehungsreaktion: Umgehung der Pyruvatkinase
Pyro-Wal-Kinn-Nasen-Schwester hinter milchigem Glas
9/41
Reaktion 1: Umgehung der Pyruvatkinase > Teilreaktion 1
1. Umgehungsreaktion in Mitochondrienmatrix
1. Umleitungsschild im katabolen, grünen Licht des Kraftwerk-Viertels
10/41
Reaktion 1: Umgehung der Pyruvatkinase > Teilreaktion 1
Pyruvatcarboxylase carboxyliert zwei Moleküle Pyruvat
Car m. Pyro-Wal-Box für Flucht bei 2 Pyro-Wal-Pralinen in CO2-Wolke
Diese erste irreversible Reaktion muss mit zwei Reaktionen umgangen werden. Die Pyruvatcarboxylase (PC) carboxyliert zwei C3-Körper Pyruvat.
11/41
Reaktion 1: Umgehung der Pyruvatkinase > Teilreaktion 1
Pyruvatcarboxylase ist Schlüsselsenzym + stimuliert durch Glucagon
Pyro-Wal-Car-Box m. Schlüssel + Kleber
12/41
Reaktion 1: Umgehung der Pyruvatkinase > Teilreaktion 1
Coenzym: Biotin
Koffer: auf Biotonne
13/41
Reaktion 1: Umgehung der Pyruvatkinase > Teilreaktion 1
Biotin stellt CO2-Rest bereit
Biotonne produziert CO2-Wolke
Biotin hilft der Pyruvatcarboxylase durch Bereitstellung des CO2-Rests für die Carboxylierung.
14/41
Reaktion 1: Umgehung der Pyruvatkinase > Teilreaktion 1
Biotin verbraucht 1 ATP
Apfel-phosphor-grüne Batterie m. 1 verbrauchtem Strich
Um der Pyruvatcarboxylase (PC) einen CO2-Rest bereitstellen zu können, muss Biotin zuvor selbst erst einen CO2-Rest binden. Hierfür benötigt es 1 ATP. Es entsteht ADP (Adenosin-DI-Phosphat).
15/41
Reaktion 1: Umgehung der Pyruvatkinase > Teilreaktion 1
Oxalacetat: Produkt der Pyruvatcarboxylase-Reaktion
Ochsen mit Atzen-Brillen: laufen vor Pyro-Walen davon
Aus zwei Molekülen Pyruvat entstehen zwei Moleküle Oxalacetat. Zur weiteren Reaktion muss Oxalacetat vom Mitochondrium ins Zytosol übergehen.
16/41
Reaktion 1: Umgehung der Pyruvatkinase > Transport ins Zytosol
Innere Mitochondrienmembran: nicht permeabel für Oxalacetat
Kraftwerk-Viertel: Schild m. Atzen-Ochsen-Verbot
Die innere Mitochondrienmembran ist impermeabel für Oxalacetat.
17/41
Reaktion 1: Umgehung der Pyruvatkinase > Transport ins Zytosol
Malat-Aspartat-Shuttle → Mitochondrienmembran-Transport (AST)
Malader Apfel u. Kasperle-Kostüm → Schmuggler (asiatisch)
Oxalacetat gelangt mit Hilfe des Malat-Aspartat-Shuttles über die Mitochondrienmembran. Das Enzym Aspartat-Aminotransferase (AST) ist hierfür notwendig.
18/41
Reaktion 1: Umgehung der Pyruvatkinase > Teilreaktion 2
2. Umgehungsreaktion: Phosphoenolpyruvat-Carboxykinase (PEP-CK)
2. Umleitungs-Schild: PEPpige “Pfirsich-Einöl-Pyro-Wal-Car-Box” Kinn-Nase
Die Phosphoenolpyruvat-Carboxykinase (PEP-CK) ist das Enzym der zweiten Umgehungsreaktion und im Zytosol lokalisiert. Achtung: Die ersten beiden Umgehungsreaktionen sind nötig, um nur 1 Glykolyse-Reaktion zu umgehen.
19/41
Reaktion 1: Umgehung der Pyruvatkinase > Teilreaktion 2
PEP-CK: ist Schlüsselenzym + von Glucagon stimuliert
PEPpige Teenagerin: m. Schlüssel + Kleber (engl. glue)
20/41
Reaktion 1: Umgehung der Pyruvatkinase > Teilreaktion 2
PEP-CK: Oxalacetat → Phosphoenolpyruvat
PEPpige Teenagerin: Atzen-Ochsen → zeigen auf Pfirsich-Einöl-Pyro-Wale
Die ersten zwei Gluconeogenese-spezifischen Reaktionen ersetzen die letzte Glykolyse-Reaktion mittels der Pyruvatkinase.
21/41
Reaktion 1: Umgehung der Pyruvatkinase > Teilreaktion 2
PEP-CK verbraucht 1 GTP
PEPpig gelbe GTP Batterie
Durch die PEP-CK wird Oxalacetat phosphoryliert, wodurch 1 GTP verbraucht wird. Dabei wird CO2 frei und es entsteht Phosphoenolpyruvat.
22/41
Reaktion 1: Umgehung der Pyruvatkinase > Zwischenschritte
Reversible Reaktionen der Glykolyse
Förderband lauf rückwärts, damit Flucht der Zutaten möglich
Es folgen die reversiblen Reaktionen der Glykolyse.
23/41
Reaktion 1: Umgehung der Pyruvatkinase > Zwischenschritte
Bis Aldolataddition alle Schritte doppelt
Zweites Laufband im Hintergrund
24/41
Reaktion 1: Umgehung der Pyruvatkinase > Zwischenschritte
Enolase: Phosphoenolpyruvat → 2-Phosphoglycerat
Einölerin: Pfirsich-Einöl-Pyro-Wal → Nr. 2-Pfirsich-Glitzerrad
Die anfallenden Zwischenprodukte und Enzyme sind dieselben wie bei der Glykolyse. Bei der Gluconeogenese laufen die Reaktionen in umgekehrter Richtung ab.
25/41
Reaktion 1: Umgehung der Pyruvatkinase > Zwischenschritte
Mutase: 2-Phosphoglycerat → 3-Phosphoglycerat
Muh-Vase: Nr. 2-Pfirsich-Glitzerrad → Nr. 3-Pfirsich-Glitzerrad
26/41
Reaktion 1: Umgehung der Pyruvatkinase > Zwischenschritte
3-Phosphoglyceratkinase: 3-Phosphoglycerat → 1,3-Bisphosphoglycerat
Pfirsich-Glitzerrad-Ohrring-Kinn-Nase: Nr. 3-Pfirsich-Glitzerrad → 1,3-(Ge)Biss-Pfirsich-Glitzerrad
27/41
Reaktion 1: Umgehung der Pyruvatkinase > Zwischenschritte
3-Phosphoglyceratkinase verbraucht ATP
Pfirsich-Glitzerrad-Ohrring-Kinn-Nase bei grüner Batterie
28/41
Reaktion 1: Umgehung der Pyruvatkinase > Zwischenschritte
Dehydrogenase: 1,3-Bisphosphoglycerat → 2 GAP
Dehydrator: 1,3-(Ge)Biss-Pfirsich-Glitzerrad → 3 Grapefruits u. Pfirsich
29/41
Reaktion 1: Umgehung der Pyruvatkinase > Zwischenschritte
Dehydrogenase: NADH + H+ zu NAD+ oxidiert
Bei Dehydrator: Nadel m. 2 Haaren zu gr. Nadel m. Ochsenhörnern o. Haare
30/41
Reaktion 1: Umgehung der Pyruvatkinase > Zwischenschritte
Isomerase: GAP → DAP (Dihydroxyacetonphosphat)
Iso-Kran: Pfirsich-3er-Grapefruitkette → Pfirsich-3er-DAttel-Palmenkette
Mittels der Isomerase kommt es zur Isomerisierung von einem der zwei GAP-Moleküle (Glycerinaldehyd-3-phosphat) zu DAP (Dihydroxyacetonphosphat). GAP und DAP sind Isomere.
31/41
Reaktion 1: Umgehung der Pyruvatkinase > Zwischenschritte
Aldolase A: 1 GAP + 1 DAP → Fructose-1,6-Bisphosphat
“ALDA!”: Pfirsich-3er-Grapefruitkette + Pfirsich-3er-DAttel-Palmenkette → Fruchthose-1,6-(Ge)Biss-Pfirsich-6er-Kette
Die Aldolase A katalysiert die Aldolataddition. Hier addieren sich GAP + DAP zu Fructose-1,6-Bisphosphat. Aus zwei C3-Ketten entsteht eine C6-Kette.
32/41
Reaktion 2: Umgehung der Phosphofructokinase 1
3. Umgehungsreaktion: Fructose-1,6-Bisphosphatase katalysiert Phosphofructokinase 1-Reaktion
3. Umleitungsschild: Fruchthose-1,6-(Ge)Biss-Pfirsich-Hase hilft Flienden (Phospho-Fructo-Kinn-Nase-Schwester verblasst)
Mittels des Enzyms Fructose-1,6-Bisphosphatase (FBPase) umgeht die Gluconeogenese in der 3. Umgehungsreaktion die irreversible Phosphofructokinase 1-Reaktion der Glykolyse.
33/41
Reaktion 2: Umgehung der Phosphofructokinase 1
Fructose-1,6-Bisphosphatase: ist Schlüsselenzym + von Glucagon stimuliert
Fruchthose-1,6-(Ge)Biss-Pfirsich-Hase: Schlüssel + Kleber
Die Fructose-1,6-Bisphosphatase ist ein Schlüsselenzym und von Glucagon abhängig.
34/41
Reaktion 2: Umgehung der Phosphofructokinase 1
Fructose-1,6-Bisphosphatase: Fructose-1,6-Bisphosphat → Fructose-6-phosphat
Fruchthose-1,6-(Ge)Biss-Pfirsich-Hase: verlangt 1 Pfirsich
Die Phosphatase spaltet von Fructose-1,6-Bisphosphat einen Phosphatrest ab – es entsteht in der 3. Umgehungsreaktion Fructose-6-phosphat. Der Fluchthelfer ist verrückt nach Pfirsichen und verlangt hier den Pfirsich des ersten Zuckerwürfels (C1). Es bleibt eine Fruchthosen-6-Pfirsich-6er-Kette.
35/41
Reaktion 2: Umgehung der Phosphofructokinase 1 > Zwischenschritt
Zwischenschritt: Fructose-6-phosphat → Glucose-6-phosphat
Fruchthose-6-Pfirsich-Kette → Gluckenkamm-Zuckerwürfel-6-Pfirsich-Kette
Fructose-6-phosphat wandelt sich als nächstes um zu Glucose-6-phosphat (Enzym ist die G6P-Isomerase, die nicht im Merkbild dargestellt ist). Es handelt sich um eine reversible Reaktion der Glykolyse.
36/41
Reaktion 3: Umgehung der Hexokinase
Umgehung mittels Glucose-6-Phosphatase
Bei Umleitungsschild ist Gluckenkamm-Pfirsich-Hase
Die letzte irreversible Glykolyse-Reaktion, die umgangen wird, ist die der Hexokinase. Enzym der letzten (Gluconeogenese-spezifischen) Umgehungsreaktion ist die Glucose-6-Phosphatase (G6Pase).
37/41
Reaktion 3: Umgehung der Hexokinase
Glucose-6-Phosphatase: im glatten endoplasmatischen Retikulum
Gluckenkamm-6-Pfirsich-Hase: bei glattem Poseidonbrunnen m. Netz
Die Glucose-6-Phosphatase ist ein integrales Membranprotein auf der zytosolischen Seite der Membran des glatten endoplasmatischen Retikulums (gER).
38/41
Reaktion 3: Umgehung der Hexokinase
Glucose-6-Phosphatase: hydrolysiert Glucose-6-phosphat zu Glucose
Gluckenkamm-Zuckerwürfel-6-Pfirsich-6er-Kette → Gluckenkamm-Zuckerwürfel-Kette
Phosphorylierte Glucose kann die Zelle nicht verlassen. Die Glucose-6-Phosphatase-Reaktion entfernt das letzte Phosphat und ermöglicht damit die Freisetzung ins Blut.
39/41
Energiebilanz & Schlüsselenzyme
Energiebilanz: Verbrauch von 4 ATP und 2 GTP
Batterien: Ort, Menge u. Art der verbrauchten Energie
Die Pyruvatcarboxylase verbraucht 1 ATP, die Phosphoenolpyruvatkinase 1 GTP und die Phosphoglyceratkinase 1 ATP. Da Glucose als C6-Körper aus 2 Molekülen Pyruvat (C3-Körper) aufgebaut ist, muss man den Energieverlust verdoppeln. Insgesamt werden also 4 ATP und 2 GTP verbraucht.
40/41
Energiebilanz & Schlüsselenzyme
Regulation über die Schlüsselenzyme und hormonell
Drei grüne Schlüssel mit Kleber
Die Regulation geschieht über die Schlüsselenzyme: die Pyruvatcarboxylase, die Phosphoenolpyruvat-Carboxykinase und die Fructose-1,6-Bisphosphatase und durch hormonelle Einwirkung: Glucagon aktiviert die Gluconeogenese. Insulin hemmt die Gluconeogenese.
41/41
schließen
Bis auf die irreversiblen Reaktionsschritte ist die Gluconeogenese die Glykolyse im Rückwärtsgang.
fAsdnn34#SD6%4mgLS9(#k-mn
https://www.meditricks.de/wp-content/plugins/meditricks-mt-quiz/include/
n
59754
Was ist Ankizin?
Ankizin ist ein Projekt der AG Medizinische-Ausbildung bvmd e.V.
Es ist das größte non-profit, studentisch organisierte Anki-Projekt im deutschsprachigen Raum.
Ziel ist die Umsetzung des gesamten notwendigen Wissens für alle medizinischen Staatsexamina.
In freundlicher Kooperation bieten wir im Ankizin-Deck passgenau unsere Merkhilfen in den jeweiligen Anki-Karten an. Die so verknüpften Fragen kannst Du mit freundlicher Genehmigung der bvmd auch hier als Quiz ansehen.
Du findest alle Inhalte auch im Ankizin-Deck in Anki.
Es ist das größte non-profit, studentisch organisierte Anki-Projekt im deutschsprachigen Raum.
Ziel ist die Umsetzung des gesamten notwendigen Wissens für alle medizinischen Staatsexamina.
In freundlicher Kooperation bieten wir im Ankizin-Deck passgenau unsere Merkhilfen in den jeweiligen Anki-Karten an. Die so verknüpften Fragen kannst Du mit freundlicher Genehmigung der bvmd auch hier als Quiz ansehen.
Du findest alle Inhalte auch im Ankizin-Deck in Anki.



1
Allgemein
Neon-Lichter: in Konditorei
Die Gluconeogenese ist ein Stoffwechselweg, um Glucose aus Nicht-Kohlenhydrat-Vorstufen herzustellen.
alles
anzeigen
2
3
Allgemein
Zuckerwürfel in rotem Becken
Über das Blut gelangt diese frisch synthetisierte Glucose zur Energiegewinnung zu den peripheren Geweben.
alles
anzeigen
4
Allgemein
Leber und Niere
Die Gluconeogenese findet zum größten Teil in der Leber statt und in geringem Maße auch in den Nieren.
alles
anzeigen
5
Allgemein
Kraftwerk-Viertel
Die Reaktionen laufen in drei Kompartimenten ab: im Mitochondrium, im Zytosol und im glatten endoplasmatischen Retikulum (gER).
alles
anzeigen
6
7
Allgemein
Glatte Poseidonstatue mit Netz
8
Allgemein
Neonfarbene Umleitungs-Schilder
Aus thermodynamischen Gründen sind die Reaktionen der 3 Schlüsselenzyme der Glykolyse irreversibel. In der Gluconeogenese sind diese Schritte ersetzt durch Gluconeogenese-spezifische Reaktionen ("Umgehungsreaktionen").
alles
anzeigen
9
Reaktion 1: Umgehung der Pyruvatkinase > Teilreaktion 1
Pyro-Wal-Kinn-Nasen-Schwester hinter milchigem Glas
10
Reaktion 1: Umgehung der Pyruvatkinase > Teilreaktion 1
1. Umleitungsschild im katabolen, grünen Licht des Kraftwerk-Viertels
11
Reaktion 1: Umgehung der Pyruvatkinase > Teilreaktion 1
Car m. Pyro-Wal-Box für Flucht bei 2 Pyro-Wal-Pralinen in CO2-Wolke
Diese erste irreversible Reaktion muss mit zwei Reaktionen umgangen werden. Die Pyruvatcarboxylase (PC) carboxyliert zwei C3-Körper Pyruvat.
alles
anzeigen
12
Reaktion 1: Umgehung der Pyruvatkinase > Teilreaktion 1
Pyro-Wal-Car-Box m. Schlüssel + Kleber
13
Reaktion 1: Umgehung der Pyruvatkinase > Teilreaktion 1
Koffer: auf Biotonne
14
Reaktion 1: Umgehung der Pyruvatkinase > Teilreaktion 1
Biotonne produziert CO2-Wolke
Biotin hilft der Pyruvatcarboxylase durch Bereitstellung des CO2-Rests für die Carboxylierung.
alles
anzeigen
15
Reaktion 1: Umgehung der Pyruvatkinase > Teilreaktion 1
Apfel-phosphor-grüne Batterie m. 1 verbrauchtem Strich
Um der Pyruvatcarboxylase (PC) einen CO2-Rest bereitstellen zu können, muss Biotin zuvor selbst erst einen CO2-Rest binden. Hierfür benötigt es 1 ATP. Es entsteht ADP (Adenosin-DI-Phosphat).
alles
anzeigen
16
Reaktion 1: Umgehung der Pyruvatkinase > Teilreaktion 1
Ochsen mit Atzen-Brillen: laufen vor Pyro-Walen davon
Aus zwei Molekülen Pyruvat entstehen zwei Moleküle Oxalacetat. Zur weiteren Reaktion muss Oxalacetat vom Mitochondrium ins Zytosol übergehen.
alles
anzeigen
17
Reaktion 1: Umgehung der Pyruvatkinase > Transport ins Zytosol
Kraftwerk-Viertel: Schild m. Atzen-Ochsen-Verbot
Die innere Mitochondrienmembran ist impermeabel für Oxalacetat.
alles
anzeigen
18
Reaktion 1: Umgehung der Pyruvatkinase > Transport ins Zytosol
Malader Apfel u. Kasperle-Kostüm → Schmuggler (asiatisch)
Oxalacetat gelangt mit Hilfe des Malat-Aspartat-Shuttles über die Mitochondrienmembran. Das Enzym Aspartat-Aminotransferase (AST) ist hierfür notwendig.
alles
anzeigen
19
Reaktion 1: Umgehung der Pyruvatkinase > Teilreaktion 2
2. Umleitungs-Schild: PEPpige “Pfirsich-Einöl-Pyro-Wal-Car-Box” Kinn-Nase
Die Phosphoenolpyruvat-Carboxykinase (PEP-CK) ist das Enzym der zweiten Umgehungsreaktion und im Zytosol lokalisiert. Achtung: Die ersten beiden Umgehungsreaktionen sind nötig, um nur 1 Glykolyse-Reaktion zu umgehen.
alles
anzeigen
20
Reaktion 1: Umgehung der Pyruvatkinase > Teilreaktion 2
PEPpige Teenagerin: m. Schlüssel + Kleber (engl. glue)
21
Reaktion 1: Umgehung der Pyruvatkinase > Teilreaktion 2
PEPpige Teenagerin: Atzen-Ochsen → zeigen auf Pfirsich-Einöl-Pyro-Wale
Die ersten zwei Gluconeogenese-spezifischen Reaktionen ersetzen die letzte Glykolyse-Reaktion mittels der Pyruvatkinase.
alles
anzeigen
22
Reaktion 1: Umgehung der Pyruvatkinase > Teilreaktion 2
PEPpig gelbe GTP Batterie
Durch die PEP-CK wird Oxalacetat phosphoryliert, wodurch 1 GTP verbraucht wird. Dabei wird CO2 frei und es entsteht Phosphoenolpyruvat.
alles
anzeigen
23
Reaktion 1: Umgehung der Pyruvatkinase > Zwischenschritte
Förderband lauf rückwärts, damit Flucht der Zutaten möglich
Es folgen die reversiblen Reaktionen der Glykolyse.
alles
anzeigen
24
Reaktion 1: Umgehung der Pyruvatkinase > Zwischenschritte
Zweites Laufband im Hintergrund
25
Reaktion 1: Umgehung der Pyruvatkinase > Zwischenschritte
Einölerin: Pfirsich-Einöl-Pyro-Wal → Nr. 2-Pfirsich-Glitzerrad
Die anfallenden Zwischenprodukte und Enzyme sind dieselben wie bei der Glykolyse. Bei der Gluconeogenese laufen die Reaktionen in umgekehrter Richtung ab.
alles
anzeigen
26
Reaktion 1: Umgehung der Pyruvatkinase > Zwischenschritte
Muh-Vase: Nr. 2-Pfirsich-Glitzerrad → Nr. 3-Pfirsich-Glitzerrad
27
Reaktion 1: Umgehung der Pyruvatkinase > Zwischenschritte
Pfirsich-Glitzerrad-Ohrring-Kinn-Nase: Nr. 3-Pfirsich-Glitzerrad → 1,3-(Ge)Biss-Pfirsich-Glitzerrad
28
Reaktion 1: Umgehung der Pyruvatkinase > Zwischenschritte
Pfirsich-Glitzerrad-Ohrring-Kinn-Nase bei grüner Batterie
29
Reaktion 1: Umgehung der Pyruvatkinase > Zwischenschritte
Dehydrator: 1,3-(Ge)Biss-Pfirsich-Glitzerrad → 3 Grapefruits u. Pfirsich
30
Reaktion 1: Umgehung der Pyruvatkinase > Zwischenschritte
Bei Dehydrator: Nadel m. 2 Haaren zu gr. Nadel m. Ochsenhörnern o. Haare
31
Reaktion 1: Umgehung der Pyruvatkinase > Zwischenschritte
Iso-Kran: Pfirsich-3er-Grapefruitkette → Pfirsich-3er-DAttel-Palmenkette
Mittels der Isomerase kommt es zur Isomerisierung von einem der zwei GAP-Moleküle (Glycerinaldehyd-3-phosphat) zu DAP (Dihydroxyacetonphosphat). GAP und DAP sind Isomere.
alles
anzeigen
32
Reaktion 1: Umgehung der Pyruvatkinase > Zwischenschritte
“ALDA!”: Pfirsich-3er-Grapefruitkette + Pfirsich-3er-DAttel-Palmenkette → Fruchthose-1,6-(Ge)Biss-Pfirsich-6er-Kette
Die Aldolase A katalysiert die Aldolataddition. Hier addieren sich GAP + DAP zu Fructose-1,6-Bisphosphat. Aus zwei C3-Ketten entsteht eine C6-Kette.
alles
anzeigen
33
Reaktion 2: Umgehung der Phosphofructokinase 1
3. Umleitungsschild: Fruchthose-1,6-(Ge)Biss-Pfirsich-Hase hilft Flienden (Phospho-Fructo-Kinn-Nase-Schwester verblasst)
Mittels des Enzyms Fructose-1,6-Bisphosphatase (FBPase) umgeht die Gluconeogenese in der 3. Umgehungsreaktion die irreversible Phosphofructokinase 1-Reaktion der Glykolyse.
alles
anzeigen
34
Reaktion 2: Umgehung der Phosphofructokinase 1
Fruchthose-1,6-(Ge)Biss-Pfirsich-Hase: Schlüssel + Kleber
Die Fructose-1,6-Bisphosphatase ist ein Schlüsselenzym und von Glucagon abhängig.
alles
anzeigen
35
Reaktion 2: Umgehung der Phosphofructokinase 1
Fruchthose-1,6-(Ge)Biss-Pfirsich-Hase: verlangt 1 Pfirsich
Die Phosphatase spaltet von Fructose-1,6-Bisphosphat einen Phosphatrest ab – es entsteht in der 3. Umgehungsreaktion Fructose-6-phosphat. Der Fluchthelfer ist verrückt nach Pfirsichen und verlangt hier den Pfirsich des ersten Zuckerwürfels (C1). Es bleibt eine Fruchthosen-6-Pfirsich-6er-Kette.
alles
anzeigen
36
Reaktion 2: Umgehung der Phosphofructokinase 1 > Zwischenschritt
Fruchthose-6-Pfirsich-Kette → Gluckenkamm-Zuckerwürfel-6-Pfirsich-Kette
Fructose-6-phosphat wandelt sich als nächstes um zu Glucose-6-phosphat (Enzym ist die G6P-Isomerase, die nicht im Merkbild dargestellt ist). Es handelt sich um eine reversible Reaktion der Glykolyse.
alles
anzeigen
37
Reaktion 3: Umgehung der Hexokinase
Bei Umleitungsschild ist Gluckenkamm-Pfirsich-Hase
Die letzte irreversible Glykolyse-Reaktion, die umgangen wird, ist die der Hexokinase. Enzym der letzten (Gluconeogenese-spezifischen) Umgehungsreaktion ist die Glucose-6-Phosphatase (G6Pase).
alles
anzeigen
38
Reaktion 3: Umgehung der Hexokinase
Gluckenkamm-6-Pfirsich-Hase: bei glattem Poseidonbrunnen m. Netz
Die Glucose-6-Phosphatase ist ein integrales Membranprotein auf der zytosolischen Seite der Membran des glatten endoplasmatischen Retikulums (gER).
alles
anzeigen
39
Reaktion 3: Umgehung der Hexokinase
Gluckenkamm-Zuckerwürfel-6-Pfirsich-6er-Kette → Gluckenkamm-Zuckerwürfel-Kette
Phosphorylierte Glucose kann die Zelle nicht verlassen. Die Glucose-6-Phosphatase-Reaktion entfernt das letzte Phosphat und ermöglicht damit die Freisetzung ins Blut.
alles
anzeigen
40
Energiebilanz & Schlüsselenzyme
Batterien: Ort, Menge u. Art der verbrauchten Energie
Die Pyruvatcarboxylase verbraucht 1 ATP, die Phosphoenolpyruvatkinase 1 GTP und die Phosphoglyceratkinase 1 ATP. Da Glucose als C6-Körper aus 2 Molekülen Pyruvat (C3-Körper) aufgebaut ist, muss man den Energieverlust verdoppeln. Insgesamt werden also 4 ATP und 2 GTP verbraucht.
alles
anzeigen
41
Energiebilanz & Schlüsselenzyme
Drei grüne Schlüssel mit Kleber
Die Regulation geschieht über die Schlüsselenzyme: die Pyruvatcarboxylase, die Phosphoenolpyruvat-Carboxykinase und die Fructose-1,6-Bisphosphatase und durch hormonelle Einwirkung: Glucagon aktiviert die Gluconeogenese. Insulin hemmt die Gluconeogenese.
alles
anzeigen
Gluconeogenese - Bis auf die irreversiblen Reaktionsschritte ist die Gluconeogenese die Glykolyse im Rückwärtsgang.
Eigene Darstellung angelehnt an AMBOSS.
© Meditricks GmbH
Meine Notizen
|
Rückmeldung
Unsere Meditricks wurden mit viel Liebe ersonnen, illustriert und vertont. Gib uns gerne Lob, Kritik über die Feedback-Funktion unter den Meditricks oder schreib uns – siehe Kontakt.
Neu
Die 10 neuesten Meditricks:
Gereift unter der Sonne Freiburgs. mit viel Liebe zum Detail ersonnen, illustriert und vertont. Wir übernehmen keine Haftung für nicht mehr löschbare Erinnerungen.

Quint




